
(转自:起点锂电)配资财经网
倒计时18天 ]article_adlist-->2025第五届起点两轮车换电大会及轻型动力电池技术高峰论坛
]article_adlist-->活动主题:换电之城 智慧两轮
主办单位:起点锂电、起点钠电、起点两轮车及换电
活动时间:2025年7月10-11日
活动地点:深圳宝安登喜路国际酒店
起点研究院SPIR数据显示,2025Q1中国磷酸铁锂正极出货量达74.6万吨,同比增长88.9%,增长原因主要为动力领域和储能领域磷酸铁锂电池出货持续增长。
磷酸铁锂正极行业相较其他锂电池正极(三元、钴酸锂、锰酸锂)行业参与竞争者众多,整体呈现“一超多强”竞争格局,湖南裕能持续占领榜首且断崖式领先。行业前五分别为湖南裕能、万润新能、德方纳米、友山科技、国轩高科,市场份额分别为:29.8%、9.9%、8.2%、7.0%、6.2%,CR5为61.1%,相较去年下降2.3个百分点,下降原因主要为磷酸铁锂新进入企业增多且新进企业产能逐步释放。

随着下游需求增速变缓,行业竞争加剧,磷酸铁锂凭借其综合性价比逐步挤压三元份额,相关数据显示,2025Q1中国磷酸铁锂动力电池装机量占比为80.8%,同比提升17个百分点;三元动力电池装机占比19.2%,同比下降17个百分点。储能领域94%以上为磷酸铁锂电池,动力领域国内磷酸铁锂电池装机占比超80%,海外企业也开始逐步布局磷酸铁锂电池,整体来看,磷酸铁锂未来需求量更大,想象空间也更大。
因此原先以三元正极为主的企业也开始发力磷酸铁锂正极,如当升科技、五矿新能、天力锂能、瑞翔新材、厦钨新能等,其中当升科技、五矿新能等发展迅迅猛,一季度基本满产满销。
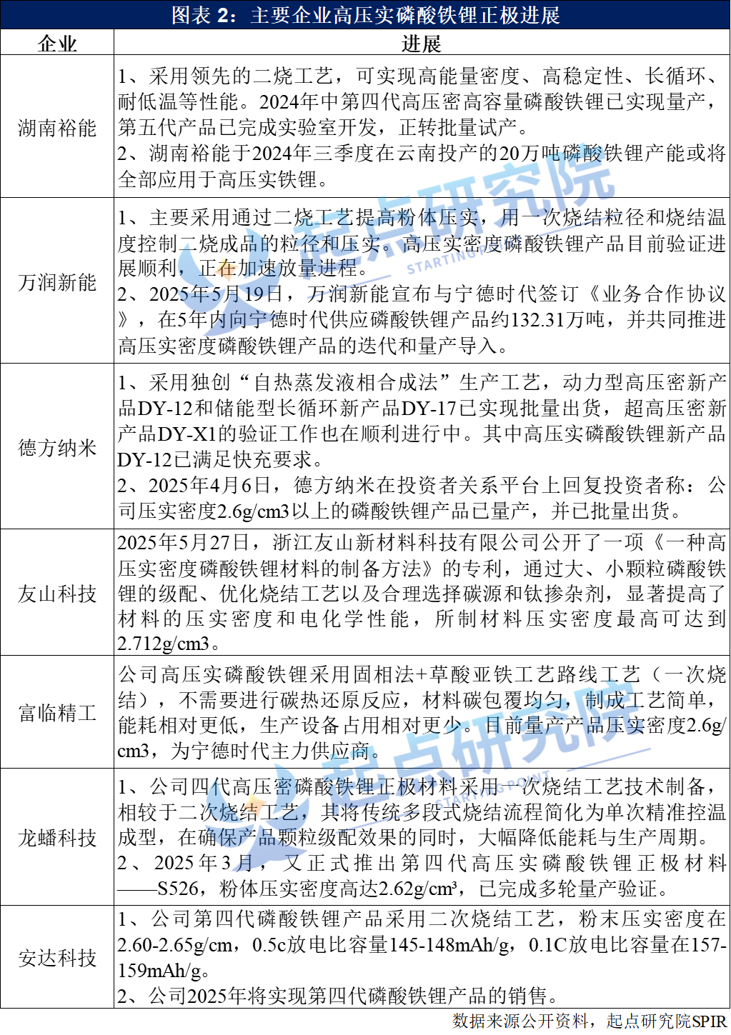
为提高锂电池能量密度、快充性能、安全性能等,磷酸铁锂正极往高压实方向迭代升级路线明确。目前磷酸铁锂已经发展至第四代产品。首代产品粉末压实密度维持在约2.30g/cm³,极片压实密度达到2.45g/cm³;二代产品粉末压实密度提升至2.40g/cm³,极片压实密度提升至2.55g/cm³;三代产品两项指标继续提升,粉末压实密度达到约2.50g/cm³,极片压实密度约2.65g/cm³左右。四代产品,当前市场公认的主流高压实磷酸铁锂,粉末压实密度进一步增至约2.60g/cm³,同时极片压实密度也达到2.75g/cm³左右。
由于磷酸铁锂正极行业参与者众多,竞争激烈,一方面下游终端对锂电池性能及磷酸铁锂正极提出更高要求,另一方面磷酸铁锂正极目前二代及以下产品很难盈利,行业内企业目前均在发力三代及以上的产品。

起点研究院SPIR预计2025年中国磷酸铁锂正极出货量将达330万吨,同比增长36.3%;预计到2030年中国磷酸铁锂正极出货量有望达710万吨,未来6年年均复合增速达19.6%。
增长原因主要有:1)下游动力电池和储能电池需求未来仍将持续增长,带动锂电池需求持续增长,进而带动磷酸铁锂正极持续增长;2)磷酸铁锂正极相较三元正极成本更低;3)磷酸铁锂正极安全性能更高,随着2025年4月动力电池新国标的发布以及两轮车领域43854政策发布,对锂电池安全性能提出了更高的要求,磷酸铁锂电池安全性相较三元更高;4)相较三元能量密度及低温性能劣势正在缩小,随着磷酸铁锂正极往高压实密度发展、采取引入其他离子掺杂、碳包覆等方法,磷酸铁锂能量密度和低温性能和三元正极差距正逐步缩小。
整体来看,随着磷酸铁锂正极综合性价比逐步提高,国内以磷酸铁锂路线为主流,海外企业加速布局磷酸铁锂正极(2023年三星SDI、LG新能源、SK开始布局磷酸铁铁锂电池;松下2024年开始布局磷酸铁锂电池),磷酸铁锂正极未来需求前景可期。

《2025中国磷酸铁锂正极行业发展研究报告》目录
向上滑动阅览
第一章磷酸铁锂正极行业概述
第一节磷酸铁锂正极定义
第二节 磷酸铁锂工艺路线分析
一、磷酸铁工艺
二、草酸亚铁工艺
三、氧化铁工艺配资财经网
四、硝酸铁工艺
第三节 磷酸铁锂正极产业链分析
第二章 磷酸铁锂正极上游磷酸铁行业分析
第一节 磷酸铁行业概述
第二节 磷酸铁行业市场规模及竞争格局分析
第三节 磷酸铁发展趋势分析
第三章 磷酸铁锂正极下游应用市场分析
第一节 新能源汽车市场应用发展分析
一、新能源汽车行业发展分析
二、新能源汽车动力电池行业发展分析
三、动力电池领域磷酸铁锂正极需求分析
第二节储能市场应用发展分析
一、储能行业发展分析
二、储能锂电池行业发展分析
三、储能领域磷酸铁锂正极需求分析
第三节 两轮车市场应用发展分析
一、两轮车行业发展分析
二、两轮车锂电池行业发展分析
三、两轮车领域磷酸铁锂正极需求分析
第四节 其他领域应用发展分析
第四章 磷酸铁锂正极行业发展分析
第一节 磷酸铁锂正极价格分析
第二节 磷酸铁锂正极出货量分析
第三节 磷酸铁锂正极竞争格局分析
第四节 磷酸铁锂正极产能分析
第五节 磷酸铁锂发展趋势分析
一、市场发展趋势
二、技术发展趋势
第五章 磷酸铁锂正极重点企业分析
第六章 磷酸铁锂正极行业投资机会与风险分析
第一节 投资机会分析
第二节 投资风险分析
(来源:起点研究)
往期回顾 ]article_adlist-->| 01 |一周锂电新闻汇总 ]article_adlist--> |
| 02 |中国工商业储能系统出货量TOP20榜单发布! ]article_adlist--> |
| 03 |宁德时代供应商IPO获受理 ]article_adlist--> |
| 04 |第五届起点两轮车换电大会及轻型动力电池技术高峰论坛7月10-11日深圳举办 ]article_adlist--> |



点击阅读原文配资财经网,即可报名参会!
]article_adlist-->
海量资讯、精准解读,尽在新浪财经APP
华林优配提示:文章来自网络,不代表本站观点。